| 일 | 월 | 화 | 수 | 목 | 금 | 토 |
|---|---|---|---|---|---|---|
| 1 | 2 | 3 | 4 | 5 | 6 | 7 |
| 8 | 9 | 10 | 11 | 12 | 13 | 14 |
| 15 | 16 | 17 | 18 | 19 | 20 | 21 |
| 22 | 23 | 24 | 25 | 26 | 27 | 28 |
- Python
- 솔리디티
- 백준
- react
- Queue
- 파이썬
- solidity
- 변수
- Execution context
- blockchain
- Javascript
- 자바스크립트
- 실행 컨텍스트
- 블록체인
- git pull
- BOJ
- Algorithm
- Deep Dive
- 정렬
- 알고리즘
- nft
- var
- 함수
- let
- 리액트
- frontend
- 프로퍼티
- 딥다이브
- Interview
- 클로저
- Today
- Total
공부하자
[Javascript] 이벤트 버블링(bubbling), 캡처링(capturing) 본문
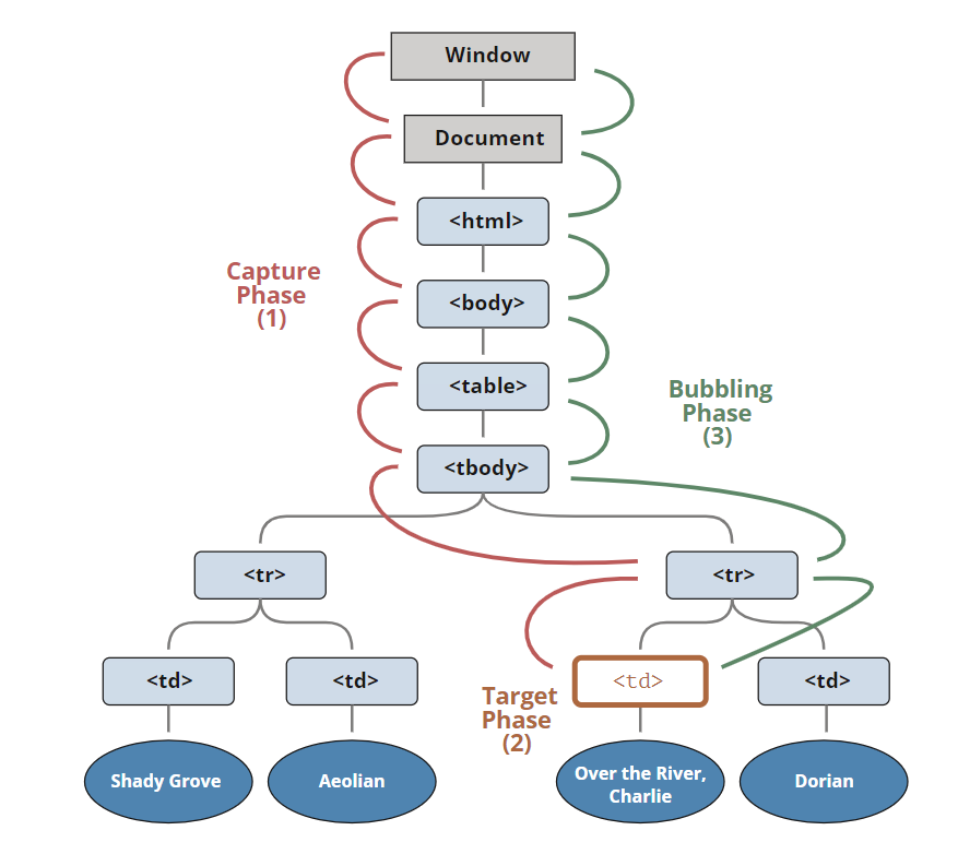
계층적 구조에 포함되어 있는 HTML 요소에 이벤트가 발생할 경우 연쇄적 반응이 일어난다.
이벤트가 전파되는데 전파방향에 따라 버블링과 캡처링으로 구분할 수 있다.
주의할 것은 버블링과 캡처링은 둘 중에 하나만 발생하는 것이 아니라 캡처링부터 시작하여 버블링으로 종료한다는 것이다.

<td>를 클릭하면 이벤트가 최상위 조상에서 시작해 아래로 전파되고(캡처링 단계), 이벤트가 타깃 요소에 도착해 실행된 후(타깃 단계), 다시 위로 전파된다.(버블링 단계). 이런 과정을 통해 요소에 할당된 이벤트 핸들러가 호출된다.
이벤트 버블링
자식요소에서 발생한 이벤트가 부모 요소까지 전파하는 것.
<form onclick="alert('form')">FORM
<div onclick="alert('div')">DIV
<p onclick="alert('p')">P</p>
</div>
</form>
위의 코드를 실행하게 되면 만약 p를 누르면 p -> div -> form 순서대로 alert이 뜨게된다. div를 눌러도 div -> form 순서대로 alert이 뜨는 것을 확인할 수 있다. 점점 상위요소로 옮겨가면서 동작되는 것을 알 수 있다.
이런 흐름을 버블링 이라고 한다. focus 이벤트 같은 몇몇 이벤트를 제외하고 거의 모든 이벤트는 버블링이 된다.
이벤트 캡처링
자식 요소에서 발생한 이벤트가 부모 요소로부터 시작해서 이벤트를 발생시킨 자식 요소까지 도달하는 것. 캡처링 단계는 거의 쓰이지 않고, 캡처링을 하는 코드는 실제로 보기 어렵다.
전파 방지하기
<body>
<div class="div3">
<div class="div2">
<div class="div1">
</div>
</div>
</div>
</body>
1. event.stopPropagation()
버블링 단계에서 상위 요소로 가는 것을 막아준다.
위의 예제로 예를 들면, div1에 여러개의 리스너가 등록되어 있으면, 모두 실행을 하고 부모 요소로 가는 전파는 막아준다.
2. event.stopImmediatePropagation()
같은 요소의 다른 이벤트들을 막고, 상 요소로 전파되는 것도 막는다.
위의 예제로 예를 들면, div1에 여러개의 리스터가 등록되어 있어도 div1의 첫번째 이벤트만 실행되고 전파도 막는다.
3. event.preventDefault()
코드의 기본 기능까지 막아주는 메서드이다. 따라서 이벤트 전파뿐만 아니라 동작 자체를 못하게 만든다.
하지만 이벤트를 막아야 하는 경우 거의 없으니, 꼭 필요한 경우를 제외하고는 버블링을 막지않는 것이 좋다. 버블링을 막아야 하는 상황에서는 왠만하면 커스텀 이벤트 등을 사용해 해결할 수 있다.
'면접 준비' 카테고리의 다른 글
| [React] Virtual DOM(가상 돔) (0) | 2023.02.08 |
|---|---|
| [Frontend] 쿠키, 세션, 웹 스토리지 차이점 (0) | 2023.02.02 |
| [CS] stack과 queue (1) | 2023.02.02 |
| [Javascript] 실행 컨텍스트, 렉시컬 환경, 클로저 (0) | 2023.01.30 |
| [CS] get과 post 차이점 (0) | 2023.01.30 |